Toyota Carina E

Форум владельцев автомобиля Carina E
Текущее время: Ср мар 18, 2026 2:56 am

Часовой пояс: UTC + 3 часа [ Летнее время ]

,,



Начать новую тему Ответить на тему  [ Сообщений: 2 ] 
Автор Сообщение
СообщениеДобавлено: Чт янв 09, 2014 11:30 pm 
Не в сети
Наставник
Аватара пользователя

Зарегистрирован: Ср апр 04, 2012 7:16 pm
Сообщения: 88
Репутация: 4 [ ? ]
Машина: Toyota CarinaE
Год выпуска: 1993
Двигатель: 4A-FE
Когда себе делал, не нашел на форуме никакой информации. Вот самая простая схема, которую сам придумал. В интернете изобилие всяких разных схем, но на мой взгляд они какие-то непонятные (в смысле много лишних деталей).
Принцип работы: При подаче напряжения "+" на Эмиттер, "-" на Коллектор, и если на базу транзистора действует отрицательное напряжение относительно эмиттера, то лампочка будет гореть. Конденсатор заряжается и после закрытия двери автомобиля прекращается подача минуса на базу. По идее лампочка должна погаснуть сразу, но по мере разряда конденсатора лампочка тоже будет гаснуть плавно. Вот и все! Чем больше емкость кондера, тем дольше лампочка будет гореть. Короче, транзистор будет открыт дольше. Типа реле.
Я вместо лампочки купил диодную ленту, разрезал её по три диода на участок. и приклел их вплотную друг к другу к заранее подготовленной пластмаске (вырезал из коробки от DVD дисков).
В моем случае я использовал конденсатор емкостью 470мкф потому, что у диодов потребление тока меньше и с кондером в 1000мкф уж больно плавно гаснут диоды (несколько минут). С лампой накаливания лучше использовать 1000мкф (ИМХО). Эксперементируйте друзья! Резистор 200...300 Ом.


Вложения:
Плата 470мкф.jpg
Плата 470мкф.jpg [ 381.97 КБ | Просмотров: 1490 ]
Комментарий к файлу: Я прикрепил при помощи стяжки. Лишь бы не касалась металлических элементов кузова.
Закрепляем плату к плафону.jpg
Закрепляем плату к плафону.jpg [ 368.38 КБ | Просмотров: 1490 ]
Приклеиваем диоды.jpg
Приклеиваем диоды.jpg [ 423.81 КБ | Просмотров: 1490 ]
Комментарий к файлу: Приклеиваем, припаиваем их между собой параллельно.
Сборка диодов черновая.jpg
Сборка диодов черновая.jpg [ 462.57 КБ | Просмотров: 1490 ]
Комментарий к файлу: Плафон в собранном виде. Канифоль удалил спиртом, четрные резисторы закрасил штрихом, потому, что их видно через расеиватель.
Сборка.jpg
Сборка.jpg [ 428.32 КБ | Просмотров: 1490 ]
Схема.jpg
Схема.jpg [ 35.1 КБ | Просмотров: 1490 ]

_________________
Люблю свою совершеннолетнюю Карину
г.Челябинск. Карина Е, Японка, 1.6, седан 1993 г.в. XLI (ничего, кроме стеклоподъемников)(теперь уже брызговики, очечник, противотуманки, литьё на 15", кожанный салон, коврики ворсовые, дисковые тормоза по кругу)
Вернуться к началу
 Профиль  
 
СообщениеДобавлено: Чт янв 09, 2014 11:53 pm 
Не в сети
Его именем пора назвать улицу
Аватара пользователя

Зарегистрирован: Ср дек 25, 2013 4:23 pm
Сообщения: 1811
Откуда: Сыктывкар- Нижний Новгород_ Василёв Майдан.
Репутация: 19 [ ? ]
Машина: Toyota Camry xv10
Год выпуска: 1994
Двигатель: 5s fe 2.2
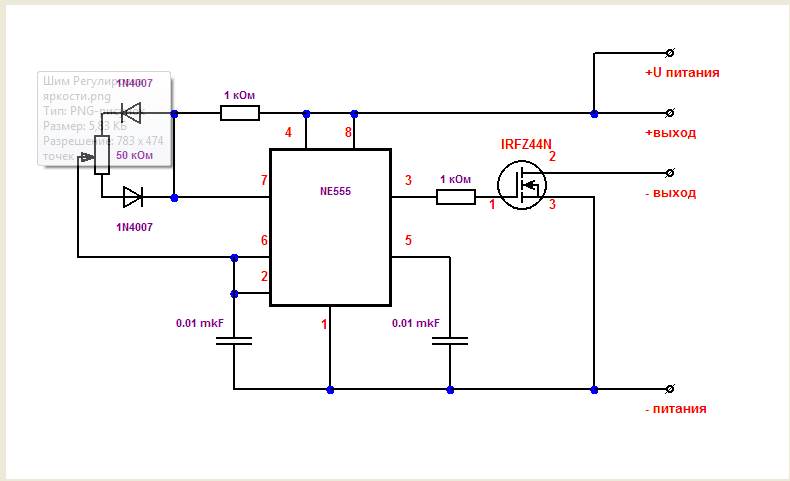
У меня есть простые и вполне работающие схемы плавного розжига и регулятора яркости для светодиодов.
Вложение:
плавный розжиг.PNG
плавный розжиг.PNG [ 15.34 КБ | Просмотров: 1468 ]

Вложение:
регулятор яркости..PNG
регулятор яркости..PNG [ 16.89 КБ | Просмотров: 1468 ]

_________________
Бешеный лесовоз, счастливый обладатель авто TOYOTA CARINA E 4А FE LB 1992 г. Хетчбек, 742 цвет. Уже в прошлом.


Вернуться к началу
 Профиль  
 
Показать сообщения за:  Поле сортировки  
Начать новую тему Ответить на тему  [ Сообщений: 2 ] 

Часовой пояс: UTC + 3 часа [ Летнее время ]

,,

Кто сейчас на конференции

Сейчас этот форум просматривают: нет зарегистрированных пользователей и гости: 26


Вы не можете начинать темы
Вы не можете отвечать на сообщения
Вы не можете редактировать свои сообщения
Вы не можете удалять свои сообщения
Вы не можете добавлять вложения

Найти:
Перейти:  
cron
Powered by phpBB® Forum Software © phpBB Group Статьи
Русская поддержка phpBB