Сообщения без ответов | Активные темы
| Автор |
Сообщение |
|
Samogon
|
Добавлено: Вт мар 29, 2011 12:16 pm |
|
 |
| Внесен в большую энциклопедию |
 |
Зарегистрирован: Чт июн 25, 2009 9:33 am Сообщения: 2535 Откуда: Беларусь, Полоцк Репутация: 40 [ ? ]
Машина: Carina-Ы
Год выпуска: 1994
Двигатель: 4a-fe LB
|
|
_________________ Сarina E Gli 1994 4A-FE LB + ГБО IV МКПП С51 седан, UK _____________________________________________________________ Вовочка в детском саду спрашивает у девочки: - Машенька, ты горячая женщина? - Не знаю, но когда покАкаю, из горшка пар идёт....
|
|
| Вернуться к началу |
|
 |
|
Rash
|
Добавлено: Ср мар 30, 2011 8:15 am |
|
 |
| Его именем пора назвать улицу |
 |
Зарегистрирован: Пт мар 05, 2010 1:27 pm Сообщения: 1824 Откуда: Казахстан Кокшетау Репутация: 78 [ ? ]
Машина: Carina E Wagon, KIA Sportage
Год выпуска: 1995
Двигатель: 4A-FE LB
|
otter писал(а): Подскажите номер уплотнительных колечек на форсы для 7a-fe которые надо меня при снятии форсунок
Себе брал по таким номерам:
90301-07001 верхние (в рампу)
23291-41010 нижние (в блок)
90480-13005 средние, клубни писали, что эти можно не менять 
_________________ Carina E(JT) AT190L-DWMDKW Wagon XLi 03.1995 4A-FE(LB) C52 3j6 ФОТО Продам: правый поворотник оригинал б/у Новые: опоры передних амортизаторов RBI T1310F
|
|
| Вернуться к началу |
|
 |
|
otter
|
Добавлено: Ср мар 30, 2011 8:57 am |
|
 |
| Заслуженный |
 |
Зарегистрирован: Ср янв 14, 2009 1:47 am Сообщения: 994 Откуда: Калуга Репутация: 18 [ ? ]
|
|
Спасибо, очень мне помогло, а то сидел, пялился в схему и думал что заказывать. Хочу промыть инжектор, хотя проблемм пока вроде нет(тьфу 3 раза)
_________________ Указ Петра 1 от 09.12.1709 Подчиненный, перед лицом начальствующим, должен вид иметь лихой и придурковатый, дабы разумением своим не смущать начальство.
|
|
| Вернуться к началу |
|
 |
|
forsash
|
Добавлено: Ср мар 30, 2011 9:11 am |
|
 |
| На доске почета |
Зарегистрирован: Чт июл 16, 2009 9:49 pm Сообщения: 1403 Откуда: Сибирь-матушка (Омск) Репутация: 23 [ ? ]
Машина: Carina E Wagon
Год выпуска: 1996
Двигатель: 4a-fe LB
|
otter писал(а): Спасибо, очень мне помогло, а то сидел, пялился в схему и думал что заказывать. Хочу промыть инжектор, хотя проблемм пока вроде нет(тьфу 3 раза)
"Наши руки не для скуки" Главное не используй ультразвук, а то (тьфу 3 раза)не поможет..  А лучше приурочь чистку к смене топливного фильтра и тд...если проблем нет....
_________________ Carina E Wagon 4A-FE LB 1996 МКПП - уже за 300 000
|
|
| Вернуться к началу |
|
 |
|
otter
|
Добавлено: Ср мар 30, 2011 9:25 am |
|
 |
| Заслуженный |
 |
Зарегистрирован: Ср янв 14, 2009 1:47 am Сообщения: 994 Откуда: Калуга Репутация: 18 [ ? ]
|
Фильт уже менян, ультразвук - не наш метод!!! Мы выбираем КРАБклинер. Руки ленивые, но как начинают делать - не остановишь 
_________________ Указ Петра 1 от 09.12.1709 Подчиненный, перед лицом начальствующим, должен вид иметь лихой и придурковатый, дабы разумением своим не смущать начальство.
|
|
| Вернуться к началу |
|
 |
|
Mouflon
|
Добавлено: Чт мар 31, 2011 11:58 pm |
|
 |
| Человек-легенда |
 |
Зарегистрирован: Ср фев 13, 2008 2:13 pm Сообщения: 7062 Откуда: Мытищи Репутация: 150 [ ? ]
Машина: Mitsubishi Outlander XL
Год выпуска: 2008
|
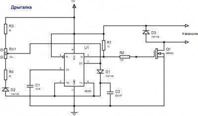
Решил летом промыть себе форсунки со снятием. И что бы руками не нажимать кнопки покурив чутка сделал дрыгалку. Делал специально самыми крупными компонентами, какие нашёл. Микруха в DIP корпусе, резисторы и прочее - выводные...
Собственно вот что получилось
Переменным резистором меняем скважность импульсов. на звук 0% до 100% (осцилографа нет, но форсунка щёлкает с разными звуками)...
В выходные планируется боевое крещение устройства...
PS... Отдельное спасибо Александру ( SaiD )
PPS... Отдельное гневное фи сервису photofile.ru, который продался QIP.ru... и я не смог залить туда фотки... цозлы...
_________________ Mitsubishi Outlander XL'2008 6B31 "Кролик" Любителям считать деньги в чужих карманах не хватает времени залатать дыры в своих.
|
|
| Вернуться к началу |
|
 |
|
forsash
|
Добавлено: Пт апр 01, 2011 6:12 am |
|
 |
| На доске почета |
Зарегистрирован: Чт июл 16, 2009 9:49 pm Сообщения: 1403 Откуда: Сибирь-матушка (Омск) Репутация: 23 [ ? ]
Машина: Carina E Wagon
Год выпуска: 1996
Двигатель: 4a-fe LB
|
Mouflon писал(а): Решил летом промыть себе форсунки со снятием. И что бы руками не нажимать кнопки покурив чутка сделал дрыгалку. Делал специально самыми крупными компонентами, какие нашёл. Микруха в DIP корпусе, резисторы и прочее - выводные...
Извини конечно, но эта схема хороша когда ты делаешь стенд с непрерывной подачей жидкости....Когда моешь из баллончика, удобней просто кнопка.  Вот думаю тебе будет интересна задача...
http://www.carina-e.ru/viewtopic.php?p=315798#315798
_________________ Carina E Wagon 4A-FE LB 1996 МКПП - уже за 300 000
|
|
| Вернуться к началу |
|
 |
|
Mouflon
|
Добавлено: Пт апр 01, 2011 9:02 am |
|
 |
| Человек-легенда |
 |
Зарегистрирован: Ср фев 13, 2008 2:13 pm Сообщения: 7062 Откуда: Мытищи Репутация: 150 [ ? ]
Машина: Mitsubishi Outlander XL
Год выпуска: 2008
|
forsash писал(а): Mouflon писал(а): Решил летом промыть себе форсунки со снятием. И что бы руками не нажимать кнопки покурив чутка сделал дрыгалку. Делал специально самыми крупными компонентами, какие нашёл. Микруха в DIP корпусе, резисторы и прочее - выводные... Извини конечно, но эта схема хороша когда ты делаешь стенд с непрерывной подачей жидкости....
не, ну ясен пень с двигателем  Я чё то про балончик как то и не подумал. С ним не кнопка нужна а педаль для ноги 
_________________ Mitsubishi Outlander XL'2008 6B31 "Кролик" Любителям считать деньги в чужих карманах не хватает времени залатать дыры в своих.
|
|
| Вернуться к началу |
|
 |
|
БелыйГусь
|
Добавлено: Пт апр 01, 2011 10:58 am |
|
 |
| Хранитель традиций клуба, Модератор |
 |
Зарегистрирован: Пн сен 24, 2007 9:36 pm Сообщения: 4584 Откуда: Москва, ЗАО, Раменки Репутация: 141 [ ? ]
|
forsash писал(а): эта схема хороша когда ты делаешь стенд с непрерывной подачей жидкости....Когда моешь из баллончика, удобней просто кнопка. Ну вот и не так
Генератор импульсов хорош тем, что опустил форсунку целиком в жижу и запустил приблуду минут на 20. После такого отмокания в проточном режиме отлетит все
А переменником можно подобрать частоту, когда кавитация начнется, пузырьки из форсунки будут подниматься. Против кавитации никакие смолы не устоят
Еще на старом форуме делали закупку в Киеве партии Пульсаров, теперь там уже Пульсар3. Почитать интересно - http://mobileelectronics.com.ua/index.php?page=pulsar3
_________________ CarinaE SF, 7A-FE LB, 07.1996, англичанка
|
|
| Вернуться к началу |
|
 |
|
Mouflon
|
Добавлено: Пт апр 01, 2011 11:12 am |
|
 |
| Человек-легенда |
 |
Зарегистрирован: Ср фев 13, 2008 2:13 pm Сообщения: 7062 Откуда: Мытищи Репутация: 150 [ ? ]
Машина: Mitsubishi Outlander XL
Год выпуска: 2008
|
БелыйГусь писал(а): forsash писал(а): эта схема хороша когда ты делаешь стенд с непрерывной подачей жидкости....Когда моешь из баллончика, удобней просто кнопка. Ну вот и не так  Генератор импульсов хорош тем, что опустил форсунку целиком в жижу и запустил приблуду минут на 20. После такого отмокания в проточном режиме отлетит все  А переменником можно подобрать частоту, когда кавитация начнется, пузырьки из форсунки будут подниматься. Против кавитации никакие смолы не устоят  Еще на старом форуме делали закупку в Киеве партии Пульсаров, теперь там уже Пульсар3. Почитать интересно - http://mobileelectronics.com.ua/index.php?page=pulsar3
Кстати, Михал Иваныч - если форсунку в лавре пополоскать, её можно потом промыть в ацетоне? А то бензину дома нет...  А если не промывать после лавра - ей не поплохеет?
_________________ Mitsubishi Outlander XL'2008 6B31 "Кролик" Любителям считать деньги в чужих карманах не хватает времени залатать дыры в своих.
|
|
| Вернуться к началу |
|
 |
|
БелыйГусь
|
Добавлено: Пт апр 01, 2011 11:54 am |
|
 |
| Хранитель традиций клуба, Модератор |
 |
Зарегистрирован: Пн сен 24, 2007 9:36 pm Сообщения: 4584 Откуда: Москва, ЗАО, Раменки Репутация: 141 [ ? ]
|
Mouflon писал(а): если форсунку в лавре пополоскать, её можно потом промыть в ацетоне? А то бензину дома нет... А если не промывать после лавра - ей не поплохеет? Лавр штука злобная. Подозреваю, что именно он убил мне два насоса, оставленных на зиму после промывки. Где-то попадалась история про напрочь умершие за месяц форсунки, не промытые после Лавра (или другой жижи, не суть). А вот от ацетона ничего не будет, адназначна
Кстати, ацетон вполне себе форсуночно-чистящая жижа и сам по себе. Испаряется только очень быстро 
_________________ CarinaE SF, 7A-FE LB, 07.1996, англичанка
|
|
| Вернуться к началу |
|
 |
|
Mouflon
|
Добавлено: Пт апр 01, 2011 11:55 am |
|
 |
| Человек-легенда |
 |
Зарегистрирован: Ср фев 13, 2008 2:13 pm Сообщения: 7062 Откуда: Мытищи Репутация: 150 [ ? ]
Машина: Mitsubishi Outlander XL
Год выпуска: 2008
|
БелыйГусь писал(а): Mouflon писал(а): если форсунку в лавре пополоскать, её можно потом промыть в ацетоне? А то бензину дома нет... А если не промывать после лавра - ей не поплохеет? Лавр штука злобная. Подозреваю, что именно он убил мне два насоса, оставленных на зиму после промывки. Где-то попадалась история про напрочь умершие за месяц форсунки, не промытые после Лавра (или другой жижи, не суть). А вот от ацетона ничего не будет, адназначна  Кстати, ацетон вполне себе форсуночно-чистящая жижа и сам по себе. Испаряется только очень быстро 
Ок! Проведу сегодня испытания.  Может быть и ролик выложу.  Надо бы насос купить от десятко...
| Вложения: |
Комментарий к файлу: Схема дрыгалки.

Дрыгалка.jpg [ 45.72 КБ | Просмотров: 11578 ]
|
_________________ Mitsubishi Outlander XL'2008 6B31 "Кролик" Любителям считать деньги в чужих карманах не хватает времени залатать дыры в своих.
|
|
| Вернуться к началу |
|
 |
|
forsash
|
Добавлено: Пт апр 01, 2011 7:37 pm |
|
 |
| На доске почета |
Зарегистрирован: Чт июл 16, 2009 9:49 pm Сообщения: 1403 Откуда: Сибирь-матушка (Омск) Репутация: 23 [ ? ]
Машина: Carina E Wagon
Год выпуска: 1996
Двигатель: 4a-fe LB
|
Mouflon писал(а): не, ну ясен пень с двигателем Я чё то про балончик как то и не подумал. С ним не кнопка нужна а педаль для ноги  А чё, прав... Mouflon писал(а): Ок! Проведу сегодня испытания. Может быть и ролик выложу. Надо бы насос купить от десятко...
Ну вот и стенд получится....
Однако если посмотреть начало этой темы, то там однозначно кнопка...И схему управления, при таком способе (подача из баллона) ставить не целесообразно...Ну на сухую будет щёлкать , форса может сгореть и тд.
А мысль про промывку на самодельном стенде или ещё как конечно интересная... 
_________________ Carina E Wagon 4A-FE LB 1996 МКПП - уже за 300 000
|
|
| Вернуться к началу |
|
 |
|
Mouflon
|
Добавлено: Пт апр 01, 2011 8:30 pm |
|
 |
| Человек-легенда |
 |
Зарегистрирован: Ср фев 13, 2008 2:13 pm Сообщения: 7062 Откуда: Мытищи Репутация: 150 [ ? ]
Машина: Mitsubishi Outlander XL
Год выпуска: 2008
|
forsash писал(а): Однако если посмотреть начало этой темы, то там однозначно кнопка...
Вот фотка дяди - коробочка с проводами ничего не напоминает?
Кстати, надыбал тут вот какую штуку, на форуме немцеводов:
http://boards.bmworg.ru/viewtopic.php?t ... sc&start=0
Можно попробовать сделать с адаптацией под USB адаптеры. По крайней мере FT232RL где то валяется в загашнике. Это кому ни будь интересно?
| Вложения: |
Комментарий к файлу: 1

Снимок1.JPG [ 98.88 КБ | Просмотров: 11560 ]
|
Комментарий к файлу: 2

Снимок2.JPG [ 100.6 КБ | Просмотров: 11558 ]
|
Комментарий к файлу: 3

Снимок3.JPG [ 112.2 КБ | Просмотров: 11562 ]
|
_________________ Mitsubishi Outlander XL'2008 6B31 "Кролик" Любителям считать деньги в чужих карманах не хватает времени залатать дыры в своих.
|
|
| Вернуться к началу |
|
 |
|
Mouflon
|
Добавлено: Пт апр 01, 2011 11:22 pm |
|
 |
| Человек-легенда |
 |
Зарегистрирован: Ср фев 13, 2008 2:13 pm Сообщения: 7062 Откуда: Мытищи Репутация: 150 [ ? ]
Машина: Mitsubishi Outlander XL
Год выпуска: 2008
|
|
_________________ Mitsubishi Outlander XL'2008 6B31 "Кролик" Любителям считать деньги в чужих карманах не хватает времени залатать дыры в своих.
|
|
| Вернуться к началу |
|
 |
|
Mouflon
|
Добавлено: Пн апр 04, 2011 8:40 am |
|
 |
| Человек-легенда |
 |
Зарегистрирован: Ср фев 13, 2008 2:13 pm Сообщения: 7062 Откуда: Мытищи Репутация: 150 [ ? ]
Машина: Mitsubishi Outlander XL
Год выпуска: 2008
|
|
Итак, вчерась совместо с Ильёй ( grindos) были проведены натурные испытания дрыгалок для форсунок 2х вариантов, и заодно провели замену бензонасоса в его пепелаце...
выводы:
1. Cхема на 555 работает вполне удовлетворительно. Проста для сборки, но из недостатков - невозможность определения параметров чистки. всё только на звук.
2. Плата собранная на FT232RL полностью работоспособна, правда требует доработки защита от себя любимого, потому как я спалил вход сканера OBD-I подключив к нему 12v от аккумулятора... Но дрыгает зачётно...
По результатам тестирования пришли к выводу о необходимости постройки стенда для чистки и калибровки форсунок. Стенд будет состоять из 2х частей - электронная - коробка для стенда + механическая - топливная рампа + насос и прочие нужности. Сегодня заеду в медтехнику узнаю сколько стоят мерные стаканчики на 100 мл.
_________________ Mitsubishi Outlander XL'2008 6B31 "Кролик" Любителям считать деньги в чужих карманах не хватает времени залатать дыры в своих.
|
|
| Вернуться к началу |
|
 |
|
NEON
|
Добавлено: Вс май 08, 2011 10:25 am |
|
 |
| Заслуженный |
 |
Зарегистрирован: Сб авг 23, 2008 7:34 am Сообщения: 980 Откуда: KZ, pvl Репутация: 3 [ ? ]
Машина: Toyota CarinaE
Год выпуска: 1997
Двигатель: 4A-FE не LB
|
|
Так у меня такой вопрос можно ли не заморачиваясь взять зарядку от сотового отрезать штекер, и все нечего не доделывая. Зарядка от Nokia.
AC-3E
Input AC: 100-240V/50-60Hz/65mA
Output DC: 5V/350mA
_________________ 97, 4A-FE не LB, Англичанка, Bosch Motronic 
|
|
| Вернуться к началу |
|
 |
|
otter
|
Добавлено: Вс май 08, 2011 7:11 pm |
|
 |
| Заслуженный |
 |
Зарегистрирован: Ср янв 14, 2009 1:47 am Сообщения: 994 Откуда: Калуга Репутация: 18 [ ? ]
|
NEON писал(а): Так у меня такой вопрос можно ли не заморачиваясь взять зарядку от сотового отрезать штекер, и все нечего не доделывая. Зарядка от Nokia.
AC-3E Input AC: 100-240V/50-60Hz/65mA Output DC: 5V/350mA хороший вопрос! я тож про это думал!
_________________ Указ Петра 1 от 09.12.1709 Подчиненный, перед лицом начальствующим, должен вид иметь лихой и придурковатый, дабы разумением своим не смущать начальство.
|
|
| Вернуться к началу |
|
 |
|
Mouflon
|
Добавлено: Вс май 08, 2011 8:21 pm |
|
 |
| Человек-легенда |
 |
Зарегистрирован: Ср фев 13, 2008 2:13 pm Сообщения: 7062 Откуда: Мытищи Репутация: 150 [ ? ]
Машина: Mitsubishi Outlander XL
Год выпуска: 2008
|
NEON писал(а): Так у меня такой вопрос можно ли не заморачиваясь взять зарядку от сотового отрезать штекер, и все нечего не доделывая. Зарядка от Nokia.
AC-3E Input AC: 100-240V/50-60Hz/65mA Output DC: 5V/350mA
И что с ней делать?
_________________ Mitsubishi Outlander XL'2008 6B31 "Кролик" Любителям считать деньги в чужих карманах не хватает времени залатать дыры в своих.
|
|
| Вернуться к началу |
|
 |
|
NEON
|
Добавлено: Вс май 08, 2011 9:26 pm |
|
 |
| Заслуженный |
 |
Зарегистрирован: Сб авг 23, 2008 7:34 am Сообщения: 980 Откуда: KZ, pvl Репутация: 3 [ ? ]
Машина: Toyota CarinaE
Год выпуска: 1997
Двигатель: 4A-FE не LB
|
|
Ну это данные зарядки.
переменное входное напряжение 100-240 вольт/50-60 герц/65 миллиампер.
А выходное постоянное напряжение 5 вольт/350 миллиампер, хватит этих 5 вольт для открытия форсунок.
_________________ 97, 4A-FE не LB, Англичанка, Bosch Motronic 
|
|
| Вернуться к началу |
|
 |
|
NEON
|
Добавлено: Вс май 08, 2011 10:55 pm |
|
 |
| Заслуженный |
 |
Зарегистрирован: Сб авг 23, 2008 7:34 am Сообщения: 980 Откуда: KZ, pvl Репутация: 3 [ ? ]
Машина: Toyota CarinaE
Год выпуска: 1997
Двигатель: 4A-FE не LB
|
|
Engine08
Классная приблуда, а че у тебя 3 форс, струями бил а не туманом распылял
_________________ 97, 4A-FE не LB, Англичанка, Bosch Motronic 
|
|
| Вернуться к началу |
|
 |
|
Mouflon
|
Добавлено: Вс май 08, 2011 10:55 pm |
|
 |
| Человек-легенда |
 |
Зарегистрирован: Ср фев 13, 2008 2:13 pm Сообщения: 7062 Откуда: Мытищи Репутация: 150 [ ? ]
Машина: Mitsubishi Outlander XL
Год выпуска: 2008
|
NEON писал(а): Ну это данные зарядки. переменное входное напряжение 100-240 вольт/50-60 герц/65 миллиампер.
А выходное постоянное напряжение 5 вольт/350 миллиампер, хватит этих 5 вольт для открытия форсунок.
рукой что ли кликать???
_________________ Mitsubishi Outlander XL'2008 6B31 "Кролик" Любителям считать деньги в чужих карманах не хватает времени залатать дыры в своих.
|
|
| Вернуться к началу |
|
 |
|
NEON
|
Добавлено: Вс май 08, 2011 10:58 pm |
|
 |
| Заслуженный |
 |
Зарегистрирован: Сб авг 23, 2008 7:34 am Сообщения: 980 Откуда: KZ, pvl Репутация: 3 [ ? ]
Машина: Toyota CarinaE
Год выпуска: 1997
Двигатель: 4A-FE не LB
|
|
Нее воткнуть зарядку в розетку, а штекер от сотки отрезать, там у меня 2 провода идут, их и подать на форсунку? или будет идти питание постоянно? а не импульсами, как на поворотниках я мыл?
_________________ 97, 4A-FE не LB, Англичанка, Bosch Motronic 
|
|
| Вернуться к началу |
|
 |
|
Mouflon
|
Добавлено: Вс май 08, 2011 11:01 pm |
|
 |
| Человек-легенда |
 |
Зарегистрирован: Ср фев 13, 2008 2:13 pm Сообщения: 7062 Откуда: Мытищи Репутация: 150 [ ? ]
Машина: Mitsubishi Outlander XL
Год выпуска: 2008
|
NEON писал(а): Нее воткнуть зарядку в розетку, а штекер от сотки отрезать, там у меня 2 провода идут, их и подать на форсунку? или будет идти питание постоянно? а не импульсами, как на поворотниках я мыл?
Сам же писал : выходное постоянное напряжение 5 вольт/350 миллиампер. Вот она и откроется, и будет лить... Если есть железный компорт на компе то сделай схему с релюхой. Это будет всяко лучше чем всё остальное.
_________________ Mitsubishi Outlander XL'2008 6B31 "Кролик" Любителям считать деньги в чужих карманах не хватает времени залатать дыры в своих.
|
|
| Вернуться к началу |
|
 |
Кто сейчас на конференции |
Сейчас этот форум просматривают: нет зарегистрированных пользователей и гости: 20 |
|
Вы не можете начинать темы Вы не можете отвечать на сообщения Вы не можете редактировать свои сообщения Вы не можете удалять свои сообщения Вы не можете добавлять вложения
|
|