Сообщения без ответов | Активные темы
| Автор |
Сообщение |
|
Mouflon
|
Добавлено: Чт мар 24, 2011 5:02 pm |
|
 |
| Человек-легенда |
 |
Зарегистрирован: Ср фев 13, 2008 2:13 pm Сообщения: 7062 Откуда: Мытищи Репутация: 150 [ ? ]
Машина: Mitsubishi Outlander XL
Год выпуска: 2008
|
А его так и так курочить.  там нужная лапа не заведена. так что цепляться то к ней как то надо.
_________________ Mitsubishi Outlander XL'2008 6B31 "Кролик" Любителям считать деньги в чужих карманах не хватает времени залатать дыры в своих.
|
|
| Вернуться к началу |
|
 |
|
sanekr
|
Добавлено: Чт мар 24, 2011 6:46 pm |
|
 |
| Практикант |
Зарегистрирован: Ср мар 23, 2011 2:07 pm Сообщения: 6 Репутация: 0 [ ? ]
|
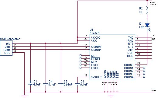
FT232R - USB UART вроде так!
Добавлено спустя 3 минуты 56 секунд:
Вот схемка 
|
|
| Вернуться к началу |
|
 |
|
Mouflon
|
Добавлено: Чт мар 24, 2011 6:56 pm |
|
 |
| Человек-легенда |
 |
Зарегистрирован: Ср фев 13, 2008 2:13 pm Сообщения: 7062 Откуда: Мытищи Репутация: 150 [ ? ]
Машина: Mitsubishi Outlander XL
Год выпуска: 2008
|
|
ну вот к 9й лапе и цепляйся!
_________________ Mitsubishi Outlander XL'2008 6B31 "Кролик" Любителям считать деньги в чужих карманах не хватает времени залатать дыры в своих.
|
|
| Вернуться к началу |
|
 |
|
sanekr
|
Добавлено: Чт мар 24, 2011 8:33 pm |
|
 |
| Практикант |
Зарегистрирован: Ср мар 23, 2011 2:07 pm Сообщения: 6 Репутация: 0 [ ? ]
|
А по подробней если не сложно! 9 нога это один проводок ? 
|
|
| Вернуться к началу |
|
 |
|
desha
|
Добавлено: Чт мар 24, 2011 8:39 pm |
|
 |
| Наставник |
 |
Зарегистрирован: Пн ноя 29, 2010 12:57 am Сообщения: 87 Откуда: г. Кировск, Ленинградская обл. Репутация: 2 [ ? ]
Машина: Carina E
Год выпуска: 1996
Двигатель: 7A
|
sanekr писал(а): А по подробней если не сложно! 9 нога это один проводок ? 
Это провод на контакт Vf1 в диагностической колодке.
Еще два провода для контактов Te2 и E1 на GND припаиваешь.
_________________ Carina E 11/96 7A-FE GLi, механика C57, серебро, седан, англичанка Nissan X-trail 11/06 2.0, механика, шампань, японец
|
|
| Вернуться к началу |
|
 |
|
Mouflon
|
Добавлено: Чт мар 24, 2011 9:07 pm |
|
 |
| Человек-легенда |
 |
Зарегистрирован: Ср фев 13, 2008 2:13 pm Сообщения: 7062 Откуда: Мытищи Репутация: 150 [ ? ]
Машина: Mitsubishi Outlander XL
Год выпуска: 2008
|
desha писал(а): sanekr писал(а): А по подробней если не сложно! 9 нога это один проводок ?  Это провод на контакт Vf1 в диагностической колодке. Еще два провода для контактов Te2 и E1 на GND припаиваешь.
посмотри по плате где удобнее прицепиться. ПОтому как к лапам FT232RL цепляться не очень удобно...
_________________ Mitsubishi Outlander XL'2008 6B31 "Кролик" Любителям считать деньги в чужих карманах не хватает времени залатать дыры в своих.
|
|
| Вернуться к началу |
|
 |
|
sanekr
|
Добавлено: Чт мар 24, 2011 9:35 pm |
|
 |
| Практикант |
Зарегистрирован: Ср мар 23, 2011 2:07 pm Сообщения: 6 Репутация: 0 [ ? ]
|
спасибо буду пробовать! о результатах отпишусь 
|
|
| Вернуться к началу |
|
 |
|
[Gibson]
|
Добавлено: Пн мар 28, 2011 9:36 pm |
|
 |
| Его именем пора назвать улицу |
 |
Зарегистрирован: Чт янв 20, 2011 10:25 am Сообщения: 1736 Откуда: Чебоксары-Цивильск Репутация: 67 [ ? ]
Машина: Carina E
Год выпуска: 1995
Двигатель: 4a-fe lb
|
|
Всем доброго вечера. Обороты падают, вибрация ощущается и все это после разборки рейки рулевой. Вроде ничего не повредил под капотом. Проверил ЭБУ на ошибки - все чисто, ну думаю было б здорово считать осциллограммы. За полчаса спаял проводочек, нашли коллеги кондер на 3.3 нФ...ну думаю счас сниму данные - найду "где собака зарыта". Снял, проверил с характеристиками по Легионовскому букварю - ну все нормально, все параметры влезают в заданные диапазоны, кроме "плавающего" ХХ.
Товарищи, дайте направление куда копать? Прикладываю 2 файлика теста. Пользовался версией: CT78alpha.
P.S.: трамблер не вскрывал, свечи (платина) чистил, ВВ провода - один замотан изолентой со стороны трамблера, но все нормально ж было до переборки рейки (заказал чудо коробку, жду в конце недели). Как придет чудо коробка поставлю все новое - катушку зажигания, ВВ провода, крышку трамблера, тогда её и вскрою...кстати помех почти не было, советую кабель юзать с ферритовыми кольцами.
| Вложения: |
Test's_1&2.rar [2.85 КБ]
Скачиваний: 267
|

шланги.JPG [ 316.32 КБ | Просмотров: 6834 ]
|
_________________ Дима///Carina E 4A-FE LB, Хэтч, 1995 г.в., англичанка, без ABS/// Драйв2
|
|
| Вернуться к началу |
|
 |
|
dor
|
Добавлено: Ср апр 06, 2011 7:37 pm |
|
 |
| Студент |
 |
Зарегистрирован: Ср апр 06, 2011 7:31 pm Сообщения: 3 Откуда: ОМСК Репутация: 0 [ ? ]
|
|
Можно глупый вопрос7 Будет ли работать программа на ноуте с частотой процессора меньше 1Ггц? иработает ли на Win98?
_________________ Toyota Sprinter Carib AE95 5-MT 1989 4A-FE
|
|
| Вернуться к началу |
|
 |
|
Mister ToCaE
|
Добавлено: Ср апр 06, 2011 11:22 pm |
|
 |
| Контролер |
Зарегистрирован: Сб мар 14, 2009 1:05 am Сообщения: 726 Откуда: Киев Репутация: 5 [ ? ]
|
dor писал(а): меньше 1Ггц?
У меня запустилась, но читать не успевала. Мож с другим букой повезёт? А у тебя авто есть? http://carina-e.ru/viewtopic.php?t=758
_________________ Carina E 1.6 4A-FE LB МКПП 1996 универсал (Англия)
|
|
| Вернуться к началу |
|
 |
|
БелыйГусь
|
Добавлено: Чт апр 14, 2011 6:53 pm |
|
 |
| Хранитель традиций клуба, Модератор |
 |
Зарегистрирован: Пн сен 24, 2007 9:36 pm Сообщения: 4584 Откуда: Москва, ЗАО, Раменки Репутация: 141 [ ? ]
|
[SoniC] писал(а): но те не рабочие((( Точно. Поправил
Но тебе не надо так глубоко, достаточно скачать программу, в справке к которой все написано 
_________________ CarinaE SF, 7A-FE LB, 07.1996, англичанка
|
|
| Вернуться к началу |
|
 |
|
GASCHE
|
Добавлено: Чт апр 14, 2011 6:53 pm |
|
 |
| Инструктор |
 |
Зарегистрирован: Пн мар 16, 2009 3:11 pm Сообщения: 306 Репутация: 5 [ ? ]
|
[SoniC] писал(а): Ребят, начало темы нету, не могу понять, что надо и как сделать диагностику самому? Надо для начала прочитать Help к программе. [SoniC] писал(а): А то у нас на "диагностике" только плечами пожимают, ничего не могут проверить Обижаешь диагностов Череповца, заедь к Михайлову он тебе все сделает.
_________________ Я не диагност я только учусь.
|
|
| Вернуться к началу |
|
 |
|
[SoniC]
|
Добавлено: Пт апр 15, 2011 1:27 pm |
|
 |
| На доске почета |
 |
Зарегистрирован: Ср июл 22, 2009 12:19 am Сообщения: 1075 Откуда: Санкт-Петербург Репутация: 21 [ ? ]
Машина: Toyota Mark II Tourer_V
Год выпуска: 1996
Двигатель: 1JZ-GTE
|
GASCHE писал(а): [SoniC] писал(а): Ребят, начало темы нету, не могу понять, что надо и как сделать диагностику самому? Надо для начала прочитать Help к программе. [SoniC] писал(а): А то у нас на "диагностике" только плечами пожимают, ничего не могут проверить Обижаешь диагностов Череповца, заедь к Михайлову он тебе все сделает.
а адресок этого самого Михайлова можно? Я на олимпийской делал, и в гаражах на северном, ничего не могут сделать, нет разъема и все тут...
Щас попробую скачать прогу и разобраться
Добавлено спустя 2 минуты 55 секунд:
БелыйГусь
Спасибо, ссылки заработали
Добавлено спустя 9 минут 52 секунды:
скачал вот это, а как к машине подключатся? Куда припаиватся и какие провода с какими разъемами покупать надо?
Добавлено спустя 2 минуты 11 секунд:
и что за блок выше на фото MOXA который?
_________________ Было: Toyota Carina E 1997/ 1.6 GL_I не LB 116 л.с Стало: Toyota Mark II 1996/ 2.5 Tourer_V / Самолет
|
|
| Вернуться к началу |
|
 |
|
Atoll74
|
Добавлено: Пт апр 15, 2011 3:56 pm |
|
 |
| Заслуженный |
 |
Зарегистрирован: Пт дек 14, 2007 6:29 pm Сообщения: 903 Репутация: 23 [ ? ]
Машина: Toyota CarinaE
Год выпуска: 1994
Двигатель: 4A-EF LB
|
[SoniC] писал(а): скачал вот это, а как к машине подключатся? Куда припаиватся и какие провода с какими разъемами покупать надо?
Добавлено спустя 2 минуты 11 секунд:
и что за блок выше на фото MOXA который?
Вопрос не очень понятны!!! Судя по ярлыкам, ты скачал не сосвсем то что нужно... От куда и что скачано. В Хелпе программы что и куда все расписано...
А прогу скачивать надо вот от сюда http://rocketman.by.ru/ там две версии, обе рабочие....
_________________ Петрович Toyota Carina E, 1,6 4A-FE LB, МКПП, 1994, Japan, Универсал. Ищу фонари на заднюю дверь своей ласточки.
|
|
| Вернуться к началу |
|
 |
|
GASCHE
|
Добавлено: Пт апр 15, 2011 5:08 pm |
|
 |
| Инструктор |
 |
Зарегистрирован: Пн мар 16, 2009 3:11 pm Сообщения: 306 Репутация: 5 [ ? ]
|
[SoniC] писал(а): а адресок этого самого Михайлова можно
Можно вроде так 921_250_07_62 – Александр если нет, то записан в другом телефоне будет после воскресенья
_________________ Я не диагност я только учусь.
|
|
| Вернуться к началу |
|
 |
|
[SoniC]
|
Добавлено: Пт апр 15, 2011 6:32 pm |
|
 |
| На доске почета |
 |
Зарегистрирован: Ср июл 22, 2009 12:19 am Сообщения: 1075 Откуда: Санкт-Петербург Репутация: 21 [ ? ]
Машина: Toyota Mark II Tourer_V
Год выпуска: 1996
Двигатель: 1JZ-GTE
|
|
Atoll74,
GASCHE Спасибо
_________________ Было: Toyota Carina E 1997/ 1.6 GL_I не LB 116 л.с Стало: Toyota Mark II 1996/ 2.5 Tourer_V / Самолет
|
|
| Вернуться к началу |
|
 |
|
[SoniC]
|
Добавлено: Сб апр 16, 2011 9:36 pm |
|
 |
| На доске почета |
 |
Зарегистрирован: Ср июл 22, 2009 12:19 am Сообщения: 1075 Откуда: Санкт-Петербург Репутация: 21 [ ? ]
Машина: Toyota Mark II Tourer_V
Год выпуска: 1996
Двигатель: 1JZ-GTE
|
Atoll74 писал(а): А прогу скачивать надо вот от сюда http://rocketman.by.ru/ там две версии, обе рабочие....
Скачал,прочитал. Без схемы куда припаиваться так и не понял
Нужен только кабель с Com портом и usb? или еще какой нибудь блок для преобразования нужен?
Подскажите плиз, я в этом деле первый раз, мне проще всю машину перебрать чем что то самому с нуля догнать без схем 
_________________ Было: Toyota Carina E 1997/ 1.6 GL_I не LB 116 л.с Стало: Toyota Mark II 1996/ 2.5 Tourer_V / Самолет
|
|
| Вернуться к началу |
|
 |
|
Mouflon
|
Добавлено: Сб апр 16, 2011 9:38 pm |
|
 |
| Человек-легенда |
 |
Зарегистрирован: Ср фев 13, 2008 2:13 pm Сообщения: 7062 Откуда: Мытищи Репутация: 150 [ ? ]
Машина: Mitsubishi Outlander XL
Год выпуска: 2008
|
[SoniC] писал(а): Atoll74 писал(а): А прогу скачивать надо вот от сюда http://rocketman.by.ru/ там две версии, обе рабочие.... Скачал,прочитал. Без схемы куда припаиваться так и не понял Нужен только кабель с Com портом и usb? или еще какой нибудь блок для преобразования нужен? Подскажите плиз, я в этом деле первый раз, мне проще всю машину перебрать чем что то самому с нуля догнать без схем 
Если на компе есть железный COM порт -спаиваешь провод и втыкаешь в соответствующие лапы COM порта. Если нет, то ищешь или шнурок, или спаиваешь на специализированной микрухе.
_________________ Mitsubishi Outlander XL'2008 6B31 "Кролик" Любителям считать деньги в чужих карманах не хватает времени залатать дыры в своих.
|
|
| Вернуться к началу |
|
 |
|
[SoniC]
|
Добавлено: Сб апр 16, 2011 9:51 pm |
|
 |
| На доске почета |
 |
Зарегистрирован: Ср июл 22, 2009 12:19 am Сообщения: 1075 Откуда: Санкт-Петербург Репутация: 21 [ ? ]
Машина: Toyota Mark II Tourer_V
Год выпуска: 1996
Двигатель: 1JZ-GTE
|
На ноуте нет ком порта. Есть схемы по перепайке? На какой микрухе?
Куда в машине присоединятся?
Можно схемы? Мне сложно понять на словах и в терминах
Добавлено спустя 1 минуту 24 секунды:
Вот это что за блок?
| Вложения: |

t_5040_1301333720.jpg_160.jpg [ 38.09 КБ | Просмотров: 6813 ]
|
_________________ Было: Toyota Carina E 1997/ 1.6 GL_I не LB 116 л.с Стало: Toyota Mark II 1996/ 2.5 Tourer_V / Самолет
|
|
| Вернуться к началу |
|
 |
|
Mouflon
|
Добавлено: Сб апр 16, 2011 9:54 pm |
|
 |
| Человек-легенда |
 |
Зарегистрирован: Ср фев 13, 2008 2:13 pm Сообщения: 7062 Откуда: Мытищи Репутация: 150 [ ? ]
Машина: Mitsubishi Outlander XL
Год выпуска: 2008
|
[SoniC] писал(а): Вот это что за блок?
Преобразователь USB-COM. Организует в операционной системе виртуальный COM порт. Простейший вариант. покупаешь такой переходник, вскрываешь и смотришь на какой микросхеме оно собрано. Как вариант могут быть FT232RL, CP2102 или CP2103. Скачиваешь datasheet на микросхемы и дальше ишешь какая лапа отвечает за нужный влаг. и к ней прицепляешься.
_________________ Mitsubishi Outlander XL'2008 6B31 "Кролик" Любителям считать деньги в чужих карманах не хватает времени залатать дыры в своих.
|
|
| Вернуться к началу |
|
 |
|
[SoniC]
|
Добавлено: Сб апр 16, 2011 10:26 pm |
|
 |
| На доске почета |
 |
Зарегистрирован: Ср июл 22, 2009 12:19 am Сообщения: 1075 Откуда: Санкт-Петербург Репутация: 21 [ ? ]
Машина: Toyota Mark II Tourer_V
Год выпуска: 1996
Двигатель: 1JZ-GTE
|
а можно готовый вариант кто нибудь разберет и сфоткает чтоб проще было? 
_________________ Было: Toyota Carina E 1997/ 1.6 GL_I не LB 116 л.с Стало: Toyota Mark II 1996/ 2.5 Tourer_V / Самолет
|
|
| Вернуться к началу |
|
 |
|
Mouflon
|
Добавлено: Сб апр 16, 2011 10:29 pm |
|
 |
| Человек-легенда |
 |
Зарегистрирован: Ср фев 13, 2008 2:13 pm Сообщения: 7062 Откуда: Мытищи Репутация: 150 [ ? ]
Машина: Mitsubishi Outlander XL
Год выпуска: 2008
|
[SoniC] писал(а): а можно готовый вариант кто нибудь разберет и сфоткает чтоб проще было? 
http://carina-e.ru/viewtopic.php?t=9927 внизу фотка самодельного адаптера. Сделал сегодня, несколько часов назад. Это адаптер для снятия логов + приблуда для стенда чистки форсунок.
_________________ Mitsubishi Outlander XL'2008 6B31 "Кролик" Любителям считать деньги в чужих карманах не хватает времени залатать дыры в своих.
|
|
| Вернуться к началу |
|
 |
|
[SoniC]
|
Добавлено: Сб апр 16, 2011 10:37 pm |
|
 |
| На доске почета |
 |
Зарегистрирован: Ср июл 22, 2009 12:19 am Сообщения: 1075 Откуда: Санкт-Петербург Репутация: 21 [ ? ]
Машина: Toyota Mark II Tourer_V
Год выпуска: 1996
Двигатель: 1JZ-GTE
|
Mouflon писал(а): [SoniC] писал(а): а можно готовый вариант кто нибудь разберет и сфоткает чтоб проще было?  http://carina-e.ru/viewtopic.php?t=9927 внизу фотка самодельного адаптера. Сделал сегодня, несколько часов назад. Это адаптер для снятия логов + приблуда для стенда чистки форсунок.
Во! Респект! Это уже мне понятнее 
_________________ Было: Toyota Carina E 1997/ 1.6 GL_I не LB 116 л.с Стало: Toyota Mark II 1996/ 2.5 Tourer_V / Самолет
|
|
| Вернуться к началу |
|
 |
|
toyon
|
Добавлено: Вс апр 24, 2011 7:44 am |
|
 |
| Стажер |
Зарегистрирован: Вс апр 24, 2011 7:41 am Сообщения: 13 Репутация: 0 [ ? ]
|
Привет!
Я купил на днях на рынке кабель Toyota TIS (usb) j2534 .. в комплекте был диск с прогой TECHSTREAM.. Установл прогу подключил авто.. Обнаруживает и работает прекрасно.. Только прога на английском  в инете нигде нет переводчика и не существует в природе  .. Вопрос: Может есть другая прога, альтернативная?? Главное чтоб был на русском и работал с купленным кабелем. Подскажите пожалуйста..
P.s. В инете нашел только подключения через сом-порт или переходник
Спасибо.
С Уважением Александр.
|
|
| Вернуться к началу |
|
 |
Кто сейчас на конференции |
Сейчас этот форум просматривают: нет зарегистрированных пользователей и гости: 16 |
|
Вы не можете начинать темы Вы не можете отвечать на сообщения Вы не можете редактировать свои сообщения Вы не можете удалять свои сообщения Вы не можете добавлять вложения
|
|