Сообщения без ответов | Активные темы
| Автор |
Сообщение |
|
Youstas
|
Добавлено: Чт янв 28, 2010 12:42 am |
|
 |
| Контролер |
 |
Зарегистрирован: Пн ноя 26, 2007 3:15 pm Сообщения: 621 Откуда: Ярославль Репутация: 32 [ ? ]
|
|
BM4511 - Регулятор яркости ламп накаливания 12 В/50 A - набор Мастер кит. Схема не сложная, все упирается в програмку.
_________________ Была Carina-E 4A-FE, 02/95г, но не LB Сейчас: Toyota Town Ace Noah (Super Extro Limo)  3S-FE 130 лш. 1/2WD +газ 4 пок-ие - Моя Toyota Town Ace Noah (Super Extro Limo)  3С-TE 94 лш. 4WD - Жены Не трогай отлаженный механизм, и в трудную минуту он тебя не подведет.
|
|
| Вернуться к началу |
|
 |
|
jumper
|
Добавлено: Чт янв 28, 2010 1:25 am |
|
 |
| Инструктор |
 |
Зарегистрирован: Пн май 11, 2009 3:33 pm Сообщения: 389 Откуда: Москва р-он Текстильщики Репутация: 15 [ ? ]
Машина: Toyota Carina E
Год выпуска: 1993
Двигатель: 4A-FE LB
|
Youstas писал(а): BM4511 - Регулятор яркости ламп накаливания 12 В/50 A - набор Мастер кит. Схема не сложная, все упирается в програмку.
какую програмку можно узнать?
|
|
| Вернуться к началу |
|
 |
|
Youstas
|
Добавлено: Чт янв 28, 2010 9:31 am |
|
 |
| Контролер |
 |
Зарегистрирован: Пн ноя 26, 2007 3:15 pm Сообщения: 621 Откуда: Ярославль Репутация: 32 [ ? ]
|
|
Написал что продается набо Мастер кит 300-400 р, но схема простая и можно спаять самому. Упирается не в програмку, подумал правильно - написал не правильно, а в прошиву для микроконтроллера.
_________________ Была Carina-E 4A-FE, 02/95г, но не LB Сейчас: Toyota Town Ace Noah (Super Extro Limo)  3S-FE 130 лш. 1/2WD +газ 4 пок-ие - Моя Toyota Town Ace Noah (Super Extro Limo)  3С-TE 94 лш. 4WD - Жены Не трогай отлаженный механизм, и в трудную минуту он тебя не подведет.
|
|
| Вернуться к началу |
|
 |
|
Mouflon
|
Добавлено: Чт янв 28, 2010 9:34 am |
|
 |
| Человек-легенда |
 |
Зарегистрирован: Ср фев 13, 2008 2:13 pm Сообщения: 7062 Откуда: Мытищи Репутация: 150 [ ? ]
Машина: Mitsubishi Outlander XL
Год выпуска: 2008
|
Youstas писал(а): Написал что продается набо Мастер кит 300-400 р, но схема простая и можно спаять самому. Упирается не в програмку, подумал правильно - написал не правильно, а в прошиву для микроконтроллера.
Где ты там микроконтроллер увидел?
_________________ Mitsubishi Outlander XL'2008 6B31 "Кролик" Любителям считать деньги в чужих карманах не хватает времени залатать дыры в своих.
|
|
| Вернуться к началу |
|
 |
|
Youstas
|
Добавлено: Чт янв 28, 2010 10:08 am |
|
 |
| Контролер |
 |
Зарегистрирован: Пн ноя 26, 2007 3:15 pm Сообщения: 621 Откуда: Ярославль Репутация: 32 [ ? ]
|
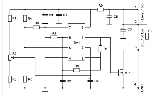
Думал что DA1 это микроконтроллер, разве нет? Ну вот говорил же я, что не электрик, просто учусь. Поправьте если не прав.
Оказывается не все так просто, нет значений наминала деталей, а только условное обозначение.
Посмотрел, там стоит DA1 - ICPA 358P
| Вложения: |
Комментарий к файлу: схема

nm4511.gif [ 12.8 КБ | Просмотров: 1896 ]
|
_________________ Была Carina-E 4A-FE, 02/95г, но не LB Сейчас: Toyota Town Ace Noah (Super Extro Limo)  3S-FE 130 лш. 1/2WD +газ 4 пок-ие - Моя Toyota Town Ace Noah (Super Extro Limo)  3С-TE 94 лш. 4WD - Жены Не трогай отлаженный механизм, и в трудную минуту он тебя не подведет.
|
|
| Вернуться к началу |
|
 |
|
Mouflon
|
Добавлено: Чт янв 28, 2010 3:28 pm |
|
 |
| Человек-легенда |
 |
Зарегистрирован: Ср фев 13, 2008 2:13 pm Сообщения: 7062 Откуда: Мытищи Репутация: 150 [ ? ]
Машина: Mitsubishi Outlander XL
Год выпуска: 2008
|
Youstas писал(а): Думал что DA1 это микроконтроллер, разве нет? Ну вот говорил же я, что не электрик, просто учусь. Поправьте если не прав. Оказывается не все так просто, нет значений наминала деталей, а только условное обозначение. Посмотрел, там стоит DA1 - ICPA 358P
Блин, какой же ты всё таки...  Тебе видимо с девушками очень легко... потому как проще дать, чем объяснить почему неохота  :):):)
Нарисовал схемку, сегодня постараюсь сделать, и выложить. тем более что ещё несколько вещиц надо сварганить и с работы умотаю рано. 
_________________ Mitsubishi Outlander XL'2008 6B31 "Кролик" Любителям считать деньги в чужих карманах не хватает времени залатать дыры в своих.
|
|
| Вернуться к началу |
|
 |
|
Youstas
|
Добавлено: Чт янв 28, 2010 6:02 pm |
|
 |
| Контролер |
 |
Зарегистрирован: Пн ноя 26, 2007 3:15 pm Сообщения: 621 Откуда: Ярославль Репутация: 32 [ ? ]
|
Mouflon писал(а): Youstas писал(а): Думал что DA1 это микроконтроллер, разве нет? Ну вот говорил же я, что не электрик, просто учусь. Поправьте если не прав. Оказывается не все так просто, нет значений наминала деталей, а только условное обозначение. Посмотрел, там стоит DA1 - ICPA 358P Блин, какой же ты всё таки...  Тебе видимо с девушками очень легко... потому как проще дать, чем объяснить почему неохота  :):):) Нарисовал схемку, сегодня постараюсь сделать, и выложить. тем более что ещё несколько вещиц надо сварганить и с работы умотаю рано. 
 . И я параллельно нашел схемку на полевом транзисторе 540S и ICPA 358P. Буду ждать. А печатную плату нарисуешь 
_________________ Была Carina-E 4A-FE, 02/95г, но не LB Сейчас: Toyota Town Ace Noah (Super Extro Limo)  3S-FE 130 лш. 1/2WD +газ 4 пок-ие - Моя Toyota Town Ace Noah (Super Extro Limo)  3С-TE 94 лш. 4WD - Жены Не трогай отлаженный механизм, и в трудную минуту он тебя не подведет.
|
|
| Вернуться к началу |
|
 |
|
Mouflon
|
Добавлено: Чт янв 28, 2010 8:08 pm |
|
 |
| Человек-легенда |
 |
Зарегистрирован: Ср фев 13, 2008 2:13 pm Сообщения: 7062 Откуда: Мытищи Репутация: 150 [ ? ]
Машина: Mitsubishi Outlander XL
Год выпуска: 2008
|
Youstas писал(а): Mouflon писал(а): Youstas писал(а): Думал что DA1 это микроконтроллер, разве нет? Ну вот говорил же я, что не электрик, просто учусь. Поправьте если не прав. Оказывается не все так просто, нет значений наминала деталей, а только условное обозначение. Посмотрел, там стоит DA1 - ICPA 358P Блин, какой же ты всё таки...  Тебе видимо с девушками очень легко... потому как проще дать, чем объяснить почему неохота  :):):) Нарисовал схемку, сегодня постараюсь сделать, и выложить. тем более что ещё несколько вещиц надо сварганить и с работы умотаю рано.   . И я параллельно нашел схемку на полевом транзисторе 540S и ICPA 358P. Буду ждать. А печатную плату нарисуешь 
Блин, сдох любимый домашний монитор....  :(:( если не достану схему, то придётся завтра с работы монитор привезти...
_________________ Mitsubishi Outlander XL'2008 6B31 "Кролик" Любителям считать деньги в чужих карманах не хватает времени залатать дыры в своих.
|
|
| Вернуться к началу |
|
 |
|
Youstas
|
Добавлено: Чт янв 28, 2010 10:08 pm |
|
 |
| Контролер |
 |
Зарегистрирован: Пн ноя 26, 2007 3:15 pm Сообщения: 621 Откуда: Ярославль Репутация: 32 [ ? ]
|
Вуаля http://www.masterkit.ru/info/magshow.php?num=188
печатную плату нарисую выложу.
Я думаю что сей девайс можно применить и не только в этом случае.
Продолжение следует.
_________________ Была Carina-E 4A-FE, 02/95г, но не LB Сейчас: Toyota Town Ace Noah (Super Extro Limo)  3S-FE 130 лш. 1/2WD +газ 4 пок-ие - Моя Toyota Town Ace Noah (Super Extro Limo)  3С-TE 94 лш. 4WD - Жены Не трогай отлаженный механизм, и в трудную минуту он тебя не подведет.
|
|
| Вернуться к началу |
|
 |
|
Mouflon
|
Добавлено: Чт янв 28, 2010 10:19 pm |
|
 |
| Человек-легенда |
 |
Зарегистрирован: Ср фев 13, 2008 2:13 pm Сообщения: 7062 Откуда: Мытищи Репутация: 150 [ ? ]
Машина: Mitsubishi Outlander XL
Год выпуска: 2008
|
Youstas писал(а): Вуаля http://www.masterkit.ru/info/magshow.php?num=188печатную плату нарисую выложу. Я думаю что сей девайс можно применить и не только в этом случае. Продолжение следует.
А у меня моник ожил 
_________________ Mitsubishi Outlander XL'2008 6B31 "Кролик" Любителям считать деньги в чужих карманах не хватает времени залатать дыры в своих.
|
|
| Вернуться к началу |
|
 |
|
Youstas
|
Добавлено: Пт фев 05, 2010 9:47 am |
|
 |
| Контролер |
 |
Зарегистрирован: Пн ноя 26, 2007 3:15 pm Сообщения: 621 Откуда: Ярославль Репутация: 32 [ ? ]
|
|
Все готово!!! Смастрячил девайс регулировки "Емели"
Печать выкладывать???
| Вложения: |

5.JPG [ 261.9 КБ | Просмотров: 1888 ]
|
Комментарий к файлу: Крутилка на выбор

4.JPG [ 289 КБ | Просмотров: 1890 ]
|
Комментарий к файлу: Ищем подходящую коробочку и внедряем платку

3.JPG [ 287.76 КБ | Просмотров: 1895 ]
|

2.jpg [ 371.24 КБ | Просмотров: 1890 ]
|

1.JPG [ 146.5 КБ | Просмотров: 1891 ]
|
_________________ Была Carina-E 4A-FE, 02/95г, но не LB Сейчас: Toyota Town Ace Noah (Super Extro Limo)  3S-FE 130 лш. 1/2WD +газ 4 пок-ие - Моя Toyota Town Ace Noah (Super Extro Limo)  3С-TE 94 лш. 4WD - Жены Не трогай отлаженный механизм, и в трудную минуту он тебя не подведет.
|
|
| Вернуться к началу |
|
 |
|
SwiTRUS
|
Добавлено: Пт фев 05, 2010 10:01 am |
|
 |
| Инструктор |
 |
Зарегистрирован: Вс окт 19, 2008 5:55 pm Сообщения: 369 Откуда: москва Репутация: 2 [ ? ]
|
|
а сколько ватт это емеля потребляет, не нужен ли на полевик радиатор....
_________________ Carina II 1.6 4A-F МКПП 90 л.с. Карбюратор. 1991 г. Германия.
Японская неоклассика 
|
|
| Вернуться к началу |
|
 |
|
Mouflon
|
Добавлено: Пт фев 05, 2010 10:43 am |
|
 |
| Человек-легенда |
 |
Зарегистрирован: Ср фев 13, 2008 2:13 pm Сообщения: 7062 Откуда: Мытищи Репутация: 150 [ ? ]
Машина: Mitsubishi Outlander XL
Год выпуска: 2008
|
Youstas писал(а): Все готово!!! Смастрячил девайс регулировки "Емели" Печать выкладывать???
Где такой штекер нашёл?
_________________ Mitsubishi Outlander XL'2008 6B31 "Кролик" Любителям считать деньги в чужих карманах не хватает времени залатать дыры в своих.
|
|
| Вернуться к началу |
|
 |
|
Youstas
|
Добавлено: Пт фев 05, 2010 12:18 pm |
|
 |
| Контролер |
 |
Зарегистрирован: Пн ноя 26, 2007 3:15 pm Сообщения: 621 Откуда: Ярославль Репутация: 32 [ ? ]
|
SwiTRUS писал(а): а сколько ватт это емеля потребляет, не нужен ли на полевик радиатор.... 4 Ом (50 ватт), полевик не греется до 12 Ом, после наверно нужен радиатор. Mouflon писал(а): Где такой штекер нашёл?
штекер штатный от емели, просто приладил купленную коробочку.
_________________ Была Carina-E 4A-FE, 02/95г, но не LB Сейчас: Toyota Town Ace Noah (Super Extro Limo)  3S-FE 130 лш. 1/2WD +газ 4 пок-ие - Моя Toyota Town Ace Noah (Super Extro Limo)  3С-TE 94 лш. 4WD - Жены Не трогай отлаженный механизм, и в трудную минуту он тебя не подведет.
|
|
| Вернуться к началу |
|
 |
|
Mouflon
|
Добавлено: Пт фев 05, 2010 12:26 pm |
|
 |
| Человек-легенда |
 |
Зарегистрирован: Ср фев 13, 2008 2:13 pm Сообщения: 7062 Откуда: Мытищи Репутация: 150 [ ? ]
Машина: Mitsubishi Outlander XL
Год выпуска: 2008
|
Youstas писал(а): штекер штатный от емели, просто приладил купленную коробочку.
Вот с этого момента поподробнее. Потому как схему можно любую вкорячить, а как коробочку приладить - это уже интереснее.
_________________ Mitsubishi Outlander XL'2008 6B31 "Кролик" Любителям считать деньги в чужих карманах не хватает времени залатать дыры в своих.
|
|
| Вернуться к началу |
|
 |
|
Youstas
|
Добавлено: Пт фев 05, 2010 1:24 pm |
|
 |
| Контролер |
 |
Зарегистрирован: Пн ноя 26, 2007 3:15 pm Сообщения: 621 Откуда: Ярославль Репутация: 32 [ ? ]
|
 ловкость рук и не какого мошенничества
Смотри внимательно фотку №3, вилка присоединена к коробке осью с наружной резьбой и 2-мя гайками (штекер – гайка – ось - переход(штекер-коробка)-гайка), ось имеет внутреннее отверстие для проводов. Далее зафиксировал маленькими саморезами со стороны коробки к штекеру. Плата крепится к коробке саморезами с наружной стороны коробки.
_________________ Была Carina-E 4A-FE, 02/95г, но не LB Сейчас: Toyota Town Ace Noah (Super Extro Limo)  3S-FE 130 лш. 1/2WD +газ 4 пок-ие - Моя Toyota Town Ace Noah (Super Extro Limo)  3С-TE 94 лш. 4WD - Жены Не трогай отлаженный механизм, и в трудную минуту он тебя не подведет.
|
|
| Вернуться к началу |
|
 |
|
sergej46
|
Добавлено: Сб фев 06, 2010 12:20 pm |
|
 |
| На доске почета |
 |
Зарегистрирован: Чт ноя 19, 2009 2:23 pm Сообщения: 1064 Откуда: курская об, Fe-сити Репутация: 4 [ ? ]
Машина: TOYOTA
Год выпуска: 1992
Двигатель: 3S-FE
|
|
а если к штатным разьемам подцепить попогрейки,которые под сидухами распологаються,они же наверно на предохронители пропущены по схеме или нет,и поставить выключатели
_________________ TOYOTA Carina-E 92 год 3S-FE цвет 3J6 лифтбек made in Japan.TOYOTA Avensis 2002 2.0 D4 синяя.
|
|
| Вернуться к началу |
|
 |
Кто сейчас на конференции |
Сейчас этот форум просматривают: нет зарегистрированных пользователей и гости: 12 |
|
Вы не можете начинать темы Вы не можете отвечать на сообщения Вы не можете редактировать свои сообщения Вы не можете удалять свои сообщения Вы не можете добавлять вложения
|
|